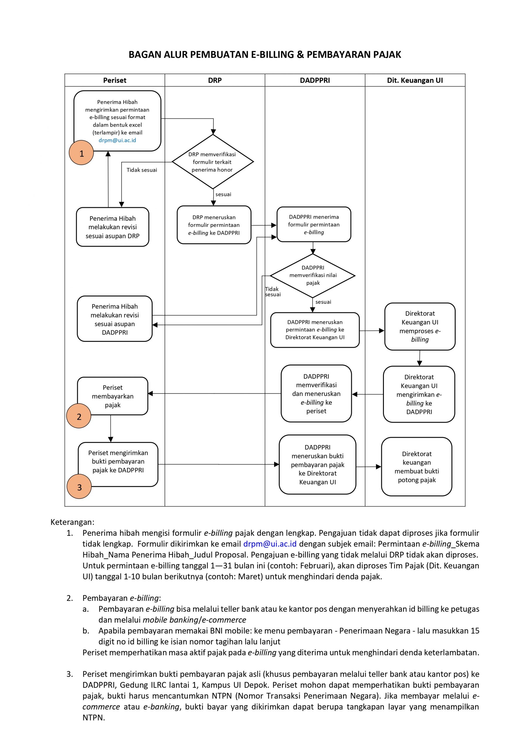
Template Permintaan e-billing Pajak (PPH 21/23) dari Hibah Risbang Klik disini Template-Pemotongan-Pajak