Akses Cepat
RIMA UI
Scholar UI
Konferensi UI
KEMDIKTISAINTEK
ARJUNA
GARUDA
SINTA
BIMA
SDGs
Beranda
Tentang DPER
Profil
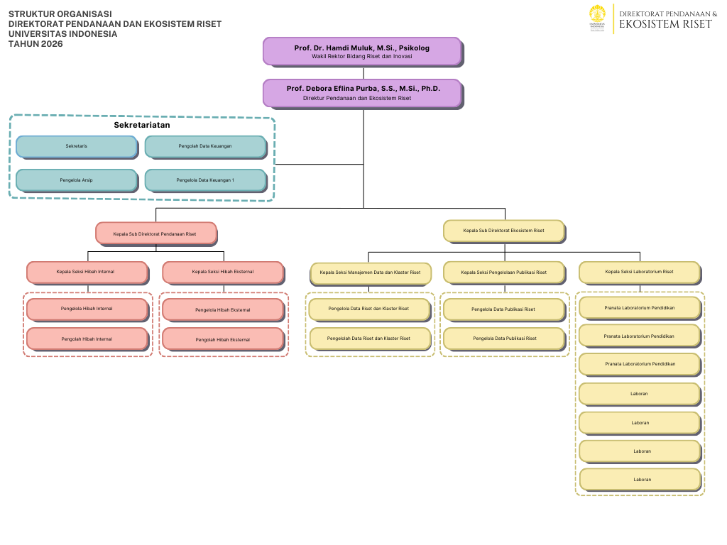
Struktur Organisasi
Visi & Misi
Tugas Pokok
Program Hibah
Internal
Publikasi Terindeks Internasional (PUTI)
CALL FOR PROPOSAL — HIBAH PUTI EQUITY WCU 2025
Eksternal
European Research Council (ERC) Grants – Peluang Emas untuk Pendanaan Riset Internasional!
Marie Skłodowska-Curie Actions – 2025 Call
Pengajuan Pernyataan Minat Proposal Penelitian Program International Science Partnership Fund (ISPF)
Call for INUCOST Matchmaking Proposal Batch 2
Call for application the hitachi global foundation asia innovation award 2025
Call for Reviewer BRIN 2025
CALL FOR PROPOSAL – DIPI SMALL RESEARCH GRANT 2025
PENGUMUMAN PEMBUKAAN HIBAH KEMENDIKTISAINTEK
Panggilan Proposal untuk Dosen dan Peneliti yang Peduli terhadap Kehutanan dan Perubahan Iklim!
CALL FOR PAPERS QiR 2025
Call For Proposals
Program Riset Kolaborasi Indonesia (RKI) Tahun 2025
✨ Research Grant Bank Indonesia (RGBI) 2025 ✨
CALL FOR PROPOSAL: Grant Riset Sawit 2025
Call for Ageing Research & Innovation 2025
Call for Proposal Program RiKUB (Riset Konsorsium Unggulan Berdampak)
Program Kolaborasi Riset ASEAN Gelombang 2 Tahun 2025
Program Dukungan Penelitian 2025 – Daewoong Foundation
Call for Applications 2025 L’Oreal – UNESCO For Women in Science (FWIS)
Peluang Riset Internasional dari National Geographic
IMMERSIVE CELL CULTURE TRAINING PROGRAM
Asia–Europe Training & Youth Summit on Science & Technology Diplomacy 2025
PHC Nusantara 2026
Bantuan Pengelolaan Kelompok Riset/Laboratorium 2025
Call for Proposal Hibah RKI PRN EQUITY
Call for Proposal Hibah Riset UI-BiSA 2025
PENERIMAAN PROPOSAL PENELITIAN INUCoST 2025
Jurnal UI
Laboratorium ILRC
Integrated Laboratory and Research Center
Pengunduhan
Hubungi Kami
Akses Cepat
RIMA UI
Scholar UI
Konferensi UI
KEMDIKTISAINTEK
ARJUNA
GARUDA
SINTA
BIMA
SDGs
Beranda
Tentang DPER
Profil
Struktur Organisasi
Visi & Misi
Tugas Pokok
Program Hibah
Internal
Publikasi Terindeks Internasional (PUTI)
CALL FOR PROPOSAL — HIBAH PUTI EQUITY WCU 2025
Eksternal
European Research Council (ERC) Grants – Peluang Emas untuk Pendanaan Riset Internasional!
Marie Skłodowska-Curie Actions – 2025 Call
Pengajuan Pernyataan Minat Proposal Penelitian Program International Science Partnership Fund (ISPF)
Call for INUCOST Matchmaking Proposal Batch 2
Call for application the hitachi global foundation asia innovation award 2025
Call for Reviewer BRIN 2025
CALL FOR PROPOSAL – DIPI SMALL RESEARCH GRANT 2025
PENGUMUMAN PEMBUKAAN HIBAH KEMENDIKTISAINTEK
Panggilan Proposal untuk Dosen dan Peneliti yang Peduli terhadap Kehutanan dan Perubahan Iklim!
CALL FOR PAPERS QiR 2025
Call For Proposals
Program Riset Kolaborasi Indonesia (RKI) Tahun 2025
✨ Research Grant Bank Indonesia (RGBI) 2025 ✨
CALL FOR PROPOSAL: Grant Riset Sawit 2025
Call for Ageing Research & Innovation 2025
Call for Proposal Program RiKUB (Riset Konsorsium Unggulan Berdampak)
Program Kolaborasi Riset ASEAN Gelombang 2 Tahun 2025
Program Dukungan Penelitian 2025 – Daewoong Foundation
Call for Applications 2025 L’Oreal – UNESCO For Women in Science (FWIS)
Peluang Riset Internasional dari National Geographic
IMMERSIVE CELL CULTURE TRAINING PROGRAM
Asia–Europe Training & Youth Summit on Science & Technology Diplomacy 2025
PHC Nusantara 2026
Bantuan Pengelolaan Kelompok Riset/Laboratorium 2025
Call for Proposal Hibah RKI PRN EQUITY
Call for Proposal Hibah Riset UI-BiSA 2025
PENERIMAAN PROPOSAL PENELITIAN INUCoST 2025
Jurnal UI
Laboratorium ILRC
Integrated Laboratory and Research Center
Pengunduhan
Hubungi Kami
Struktur Organisasi
X